

新闻中心
新闻中心官宣国乒教练组格局微调背后的是新老传承与未来布局

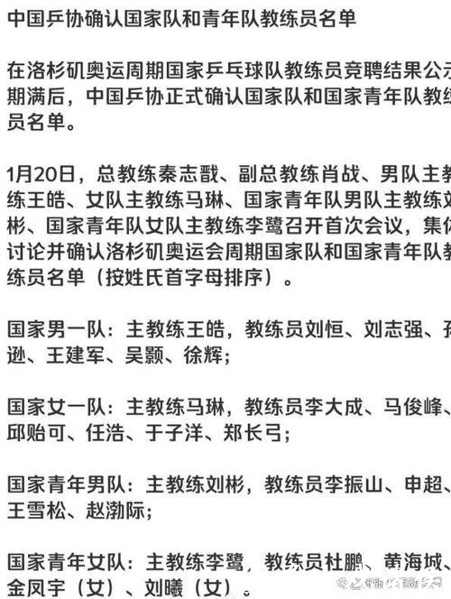
当中国乒乓球队公布最新教练组分配名单的那一刻,外界的关注点立刻聚焦在两个名字上:一是“不出所料”进入核心岗位的任浩,二是那位被安排前往女队、成为本次调整中最年轻的教练。乍看之下,这只是一份常规的人事公告,但如果结合巴黎奥运周期的压力、后备人才的竞争格局,以及国乒一贯的用人逻辑,就会发现,这次教练组调整其实是一场围绕“传承与变革”的深度布局。
教练组分配透露了怎样的信号
在乒乓球项目中,教练组分配向来不是简单的岗位轮换,而是高度浓缩的战略信号。任浩之所以被外界普遍认为“不会缺席”本次调整,关键在于他这几年在男队中的角色——既懂技战术又善于沟通,更重要的是能在“奥运班底”和“新生力量”之间搭起桥梁。把这样一位教练稳稳放入核心位置,其实是在告诉外界:国乒男队在延续冠军传统的仍要压实内部管理和技战术升级的责任。
而那位最年轻的教练被安排到女队,看似“跨线操作”,实则暗合国乒一贯的前瞻思路。女队正处在新老交替与对手冲击最为剧烈的阶段,既要守住孙颖莎、陈梦等主力的位置优势,又要让新一代选手迅速成长。年轻教练进入女队,可以带来更贴近现役球员节奏的话语体系,更懂社交媒体时代运动员心理起伏的沟通方式,也能在训练理念上更敢于尝试数据分析、视频细化拆解等新工具,实现“经验+创新”的融合。
任浩不出所料的“上位”与其背后的稳定价值
从公开赛到封闭集训,任浩这几年频繁出现在国乒阵容中,有时是场边指挥,有时是陪练或专项组负责。这种被长期“摆在明处”的历练,本身就是一种信任信号。国乒历来重视教练的“实战履历”,不会轻易把关键岗位交给只会纸上谈兵的人。所谓“任浩不出所料”,其实体现的是一条清晰路径:长期参与—多角色磨合—逐步承担核心任务。
从团队结构看,任浩的存在有助于维持男队的整体稳定。他熟悉主力阵容的训练节奏,清楚不同球员的技术特点和心理习惯,又能在内部对抗中给年轻队员提出有针对性的训练内容。对于一个长期站在世界之巅、同时又被新生代海外对手不断冲击的队伍来说,这种“稳中有变”的教练配置,远比彻底重启更为稳妥。稳定的技术话语体系、稳定的日常训练结构、稳定的队伍氛围,可以让运动员将更多精力集中在细节打磨上,而不是反复适应新的要求。
最年轻教练进入女队意味着怎样的“破圈”尝试
相比于任浩的“顺理成章”,最年轻教练被分配到女队显得更像一枚主动打出的“变招”。一方面,年轻教练与女队主力在年龄、成长背景和信息获取方式上更接近,更容易在训练之外建立信任;女队在应对欧洲新锐、日韩新星时,需要在节奏变化、发接发细节、对抗强度等方面做出更新,这恰恰为年轻教练的创新思维提供了用武之地。
以某次世界大赛为例,当时女队在与日本选手的对决中,对方利用发球落点和节奏突变多次打乱中国选手的接发站位。赛后复盘时,团队引入了更细化的数据跟踪和多场景模拟训练,通过视频分段分析、数据模型标记出对手最擅长的几个“卡点”,再在训练中用多名陪练反复构建类似情境。类似这种“技术+数据+场景”的复合训练设计,往往更容易由年轻教练提出并推动落地。他们既理解传统的“多球练习、对抗加量”,又愿意接受科技和新思路,将女队的优势从“技术全面”延伸到“信息利用率更高”。
新老搭配是国乒长盛不衰的底层逻辑

从历史经验看,每当国乒面临大赛周期或对手强势冲击时,教练组往往会进行一次结构性调整,但核心逻辑基本未变:经验丰富的老教练负责方向把控和价值观传承,年轻教练则负责新思路、新方法的落地实践。这次“任浩稳压阵+最年轻教练去女队”的配置,正是这种思路的又一次延伸。
一名资深教练的价值,除了指导战术,更重要的是维护队伍文化。面对高强度赛事,运动员难免起伏,老教练熟悉“大场面”的节奏,知道什么时候要强硬,什么时候要给队员“心理缓冲”。而年轻教练在训练场上可以大胆调整内容,比如在常规多球之后加入短时爆发式对抗,引入跨项目体能训练,甚至用更贴近年轻人语言的方式做赛前动员。这种“一稳一活、一守一攻”的组合,使教练组本身就成为一个动态平衡系统,减少了队伍因单一风格而产生的偏差。
教练组调整是为巴黎之后的更长周期铺路
很多人把目光聚焦在当前奥运周期,其实这份教练组分配名单更深层的意义在于:国乒已经在为巴黎之后的周期,甚至为更远的未来做准备。在激烈的国际对抗背景下,中国乒乓球需要的不仅是一支能拿冠军的国家队,更是一整套可持续输出人才的教练体系。
任浩这样已通过长期考验的中生代教练,向上可以逐渐接触更高层级的统筹任务,向下可以指导青年教练如何进行梯队建设;而那位最年轻教练则通过在女队的“高压试炼”,快速累积一线经验,未来完全有可能在国乒内部承担更多综合性职能。某种意义上,这是一种“梯队式培养”:把潜力教练放在真正能检验能力的位置上,用实战成绩与队伍反馈来筛选和打磨。
从一份名单看到国乒的自我迭代能力
如果把这次官宣看成一面镜子,可以看到中国乒乓球队在自我迭代上的清醒与主动。一方面,继续让熟悉体系、深谙国乒传统的教练——如任浩——承担关键职责,保证“冠军基因”不被稀释;又敢于给最年轻一批教练压担子,让他们走上女队这种竞争异常激烈、容错率极低的位置。这种用人方式,既要求教练具备扎实的专业能力,也要求团队内部具备足够的自信和胸怀。

从外界视角看,一份教练组分配名单也许只是一则“新闻热点”;但对国乒来说,这是在技术、心理、管理、文化等多维度进行的一次精细“排兵布阵”。当“任浩不出所料”地出现在名单关键位置,当最年轻教练走进女队训练馆,中国乒乓球队已经在用行动给出答案——在世界格局不断变化的当下,只有持续更新教练体系、不断打通新老传承通路,才能让这支“梦之队”始终立于乒坛之巅。